Skip to content
WIREDGORILLA

WIREDGORILLA

WIREDGORILLA
WIREDGORILLA
  • Google quantum-proofs HTTPS by squeezing 2.5kB of data into 64-byte space
    Technology News

    Google quantum-proofs HTTPS by squeezing 2.5kB of data into 64-byte space

    Google and other browser makers require that all TLS certificates be published in public transparency logs,…

    Read More Google quantum-proofs HTTPS by squeezing 2.5kB of data into 64-byte spaceContinue

  • Mastering the AWS Well-Architected AI Stack: A Deep Dive into ML, GenAI, and Sustainability Lenses
    Technology News

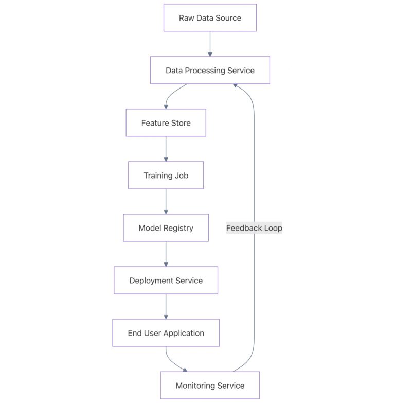
    Mastering the AWS Well-Architected AI Stack: A Deep Dive into ML, GenAI, and Sustainability Lenses

    As Artificial Intelligence (AI) shifts from experimental prototypes to mission-critical production systems, the complexity of managing…

    Read More Mastering the AWS Well-Architected AI Stack: A Deep Dive into ML, GenAI, and Sustainability LensesContinue

  • Samsung Just Released the Most Boring Phone… Ultra
    Technology News

    Samsung Just Released the Most Boring Phone… Ultra

    Introducing the “old-new” Galaxy S26 Ultra! SUPPORT: https://funkytime.tv/patriot-signup/MERCH: https://funkytime.tv/shop/FUNKY TIME WEBSITE: https://funkytime.tv FACEBOOK: http://www.facebook.com/SamtimeNewsTWITTER: http://twitter.com/SamtimeNewsINSTAGRAM: http://instagram.com/samtimenews…

    Read More Samsung Just Released the Most Boring Phone… UltraContinue

  • Tangem vs Arculus | Security, Features, & Real World Use
    Technology News

    Tangem vs Arculus | Security, Features, & Real World Use

    Get Tangem (20% off & free bitcoin): https://tangem.com/pricing/?promocode=CYBERSCRILLA&promocode=NYEXTRA26 Get Arculus ($10 off use code CYBERSCRILLA): https://arculusholdingsllc.pxf.io/JkbxRr…

    Read More Tangem vs Arculus | Security, Features, & Real World UseContinue

  • WPBeginner Spotlight 21: From App Kits to AI Agents — Big Moves in the WordPress Ecosystem
    Technology News

    WPBeginner Spotlight 21: From App Kits to AI Agents — Big Moves in the WordPress Ecosystem

    Welcome to another exciting edition of the WPBeginner Spotlight! February 2026 has been an incredible month…

    Read More WPBeginner Spotlight 21: From App Kits to AI Agents — Big Moves in the WordPress EcosystemContinue

  • Technology News

    WordPress 7.0 Beta 2

    WordPress 7.0 Beta 2 is now ready for testing! This beta version of the WordPress software…

    Read More WordPress 7.0 Beta 2Continue

  • Windows 11 February Update is a Disaster
    Technology News

    Windows 11 February Update is a Disaster

    Microsoft somehow keeps finding ways to make Windows worse. SUPPORT: https://funkytime.tv/patriot-signup/MERCH: https://funkytime.tv/shop/FUNKY TIME WEBSITE: https://funkytime.tv FACEBOOK:…

    Read More Windows 11 February Update is a DisasterContinue

  • Have we leapt into commercial genetic testing without understanding it?
    Technology News

    Have we leapt into commercial genetic testing without understanding it?

    In 2020, a company called Genomic Prediction started offering genomic scores for diabetes, skin cancer, high…

    Read More Have we leapt into commercial genetic testing without understanding it?Continue

  • Observability Without Cost Telemetry Is Broken Engineering
    Technology News

    Observability Without Cost Telemetry Is Broken Engineering

    I’ve run production systems where we could tell you the p99 latency of any endpoint down…

    Read More Observability Without Cost Telemetry Is Broken EngineeringContinue

  • Apple Reacts to Google Pixel 10a
    Technology News

    Apple Reacts to Google Pixel 10a

    Google just re-released the Pixel 9a and called it the 10a. It’s innovation to rival Apple!…

    Read More Apple Reacts to Google Pixel 10aContinue

  • Technology News

    WordPress 7.0 Beta 1

    WordPress 7.0 Beta 1 is ready for download and testing! This beta release is intended for…

    Read More WordPress 7.0 Beta 1Continue

  • I Found the 9 Best WordPress Construction Themes (30+ Themes Tested)
    Technology News

    I Found the 9 Best WordPress Construction Themes (30+ Themes Tested)

    When you run a construction or contracting business, your website needs to work just as hard…

    Read More I Found the 9 Best WordPress Construction Themes (30+ Themes Tested)Continue

  • Crypto scams are getting out of hand...
    Technology News

    Crypto scams are getting out of hand…

    Buy Tangem (20% OFF + Free BTC): https://tangem.com/pricing/?promocode=CYBERSCRILLA&promocode=NYEXTRA26 Get Arculus ($10 OFF use code CYBERSCRILLA at…

    Read More Crypto scams are getting out of hand…Continue

  • Latest Victims of the Global RAM Shortage
    Technology News

    Latest Victims of the Global RAM Shortage

    The global RAM shortage continues to ruin everything for everyone. ARTICLES:https://mashable.com/article/ai-hard-drive-hdd-shortages-western-digital-sold-outhttps://www.ign.com/articles/valve-admits-steam-deck-is-experiencing-delays-and-stock-issues-due-to-ai-driven-memory-shortageshttps://www.techradar.com/gaming/sony-could-be-forced-to-delay-the-ps6-to-2029-due-to-the-rising-cost-of-ram-as-nintendo-reportedly-considers-increasing-the-cost-of-the-switch-2 SUPPORT: https://funkytime.tv/patriot-signup/MERCH: https://funkytime.tv/shop/FUNKY TIME WEBSITE:…

    Read More Latest Victims of the Global RAM ShortageContinue

  • Upgrade issue of Standalone VCF Orchestrator to 9.0.2
    Technology News

    Upgrade issue of Standalone VCF Orchestrator to 9.0.2

    If some of you are using a standalone version of Orchestrator, you may experience a similar…

    Read More Upgrade issue of Standalone VCF Orchestrator to 9.0.2Continue

Page navigation

1 2 3 … 33 Next PageNext
Search
Australian Web Hosting

What Is Quantum Computing? The Complete WIRED Guide

BIG THINGS HAPPEN when computers get smaller. Or faster. And quantum computing is about chasing perhaps the…

VPS Cloud Hosting

Safe and Secure Hosting for WordPress

Introduction With a market share exceeding 40% of all websites, WordPress is recognized as the foremost

Domain Classified

How to Set Up Gmail with a Custom Domain: A Simple Step-by-Step Guide for Beginners

**How to Use Gmail with a Custom Domain (and Why You Should Consider an Alternative)

FAST DOMAIN NAMES

How to Get Customers (There Are Only 4 Ways)

By Fast Domain February 20, 2025

Getting customers is the lifeblood of any business. But search for “how to get customers,”

© 2026 WIREDGORILLA

Scroll to top
  • Pages
Search